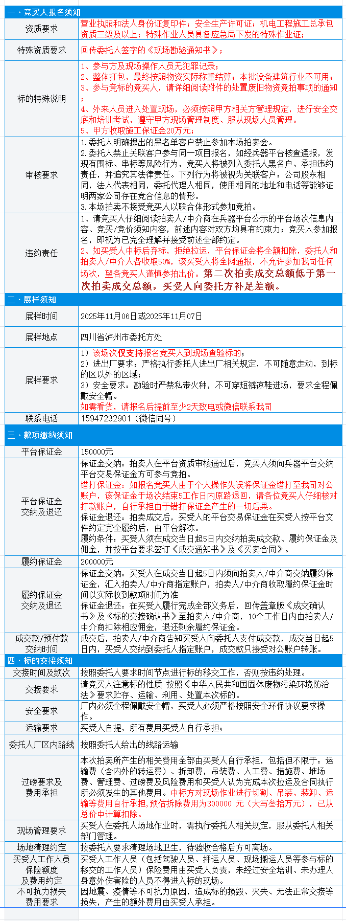
受企业委托,我公司定于2025年11月10日 在中国兵器工业集团采购电子商务平台(http://www.norincogroup-ebuy.com/)进行公开网络拍卖。
有意竞买者需开通中国兵器工业集团采购电子商务平台帐号进行报名及缴纳线上保证金。
内蒙古三合拍卖有限责任公司
2025年10月29日
关键词搜索:包拍平台,三合拍卖,包头拍卖,内蒙古拍卖
0472-2866666
发布时间:2025年10月29日 | 围观人数:88
受企业委托,我公司定于2025年11月10日 在中国兵器工业集团采购电子商务平台(http://www.norincogroup-ebuy.com/)进行公开网络拍卖。
有意竞买者需开通中国兵器工业集团采购电子商务平台帐号进行报名及缴纳线上保证金。
版权所有:内蒙古三合拍卖有限责任公司 Copyright 2018
地址:内蒙古包头市昆都仑区钢铁大街财富中心25层 电话:0472-2866666
蒙ICP备17002398号
蒙公网安备 15020402000513号

三合拍卖

包拍网